# 回顾
随着最后一次 Bug 修复的完成,我的第二单元 “含恨九泉” 了。三次作业的强测都不理想,第二次大胆尝试了影子电梯的策略,性能确实可观,但却给我增添了许多 bug,一直延续到第三次迭代,可谓是赔了时间又折分。
我也深刻反思了一下自己,因为忙其他的事情,这个单元分配给 OO 的时间确实少了许多。尤其是写完通过中测后,没有再构造数据进行测试,只在第二次迭代互测时写了个弱弱的评测机。
虽然这单元的分数很差,但是仍旧学到了很多,比如对于锁、同步块的理解和应用。下个单元继续努力,争取金身
# 同步块和锁
我采用的全部是同步代码块的方式,没有同步方法。
- 一是考虑到同步方法的范围太大,会使性能下降;
- 二是同步代码块可以使用自定义的显式锁,便于我们在一个类中定义多个锁,直观地掌握什么锁去做什么事情
关于锁的使用,其实就是为了实现两个功能:
保护共享资源
本次作业中的最主要的共享资源就是分配器
Dispatcher中的总线程池,也就是生产者 - 消费者模型中的托盘,这是必须要进行加锁的。其次是每个电梯的候乘表,从逻辑上来讲其实不需要加锁保护,因为不存在两个线程同时消费的情况,而且托盘大小也没有限制,所以生产和消费是完全可以并发的。但是生产和消费都会对托盘(候乘表,我的是ArrayList类型)进行遍历和修改,不加锁会导致迭代器错误。等待唤醒机制
拿到锁的线程
wait后,也只能被其他拿到同一把锁的线程notify。掌握这个原理后便可以实现让权等待了,防止轮询超时
# 调度器设计

每当线程池接收到输入的新请求时,便将该请求发往调度器。调度器根据调度策略选择合适的电梯,将该请求发往对应电梯的候乘表中,之后的事情便是电梯线程的了。
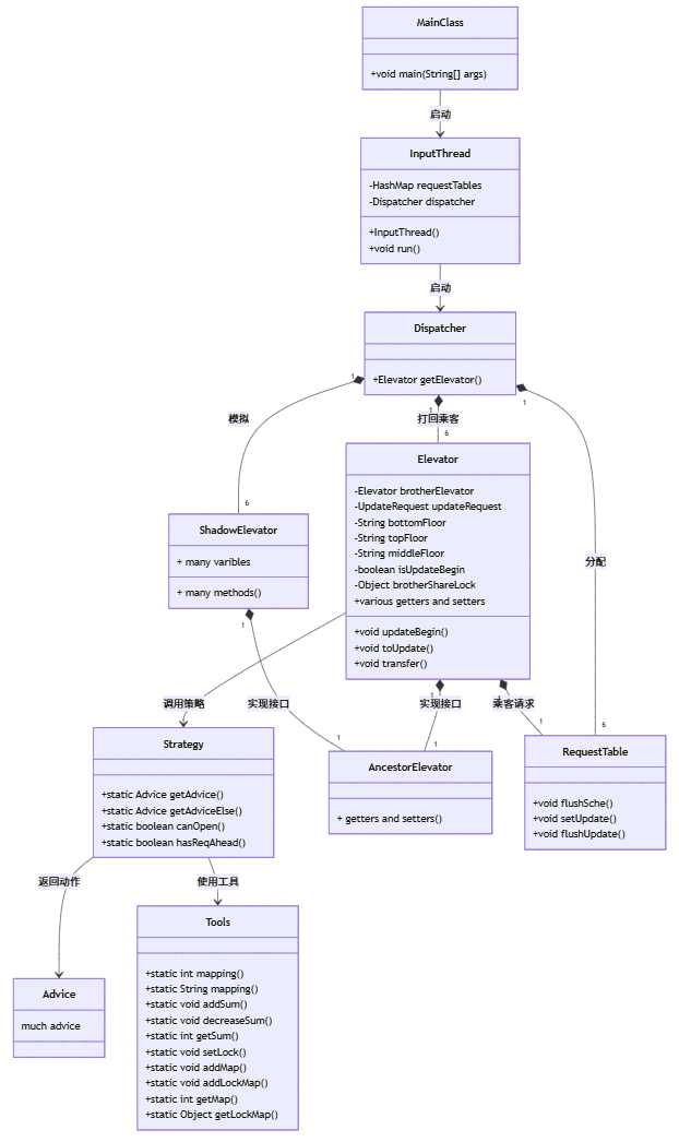
第二次迭代用平均分配策略速通中测后,看到助教在讨论区发布的往年帖 ” 影子电梯 “ 后,便决定大胆尝试。往年大神的 6 把锁套娃实在看的我发怵,我实现了一个简易版的。
深拷贝每部电梯。
虽说是 “深”,但也没那么 “深”,深入到候乘表和厢内乘客队列就行,乘客对象采用浅拷贝即可,因为影子电梯不会对乘客作出修改。
对于候乘表和厢内乘客队列的深拷贝需要加锁,避免迭代器错误
重写
Elevator中的方法,将所有锁和输出语句删掉;设置时间变量,将所有sleep改为时间的累加即可调用
run方法,当候乘表和乘客队列全部为空时结束,返回总时间
这样调度器收到新请求时,会通过影子电梯策略,将请求发至各个影子电梯模拟运行,选择返回时间最小的,以达到局部最优的效果。
在第二、三次迭代中添加了临时调度和双轿厢改造事件,电梯会将原有乘客踢出去。而被踢出去的乘客如果仍然选择这部电梯的话,或许就不是最优解了。于是会将其直接踢回调度器重新分配
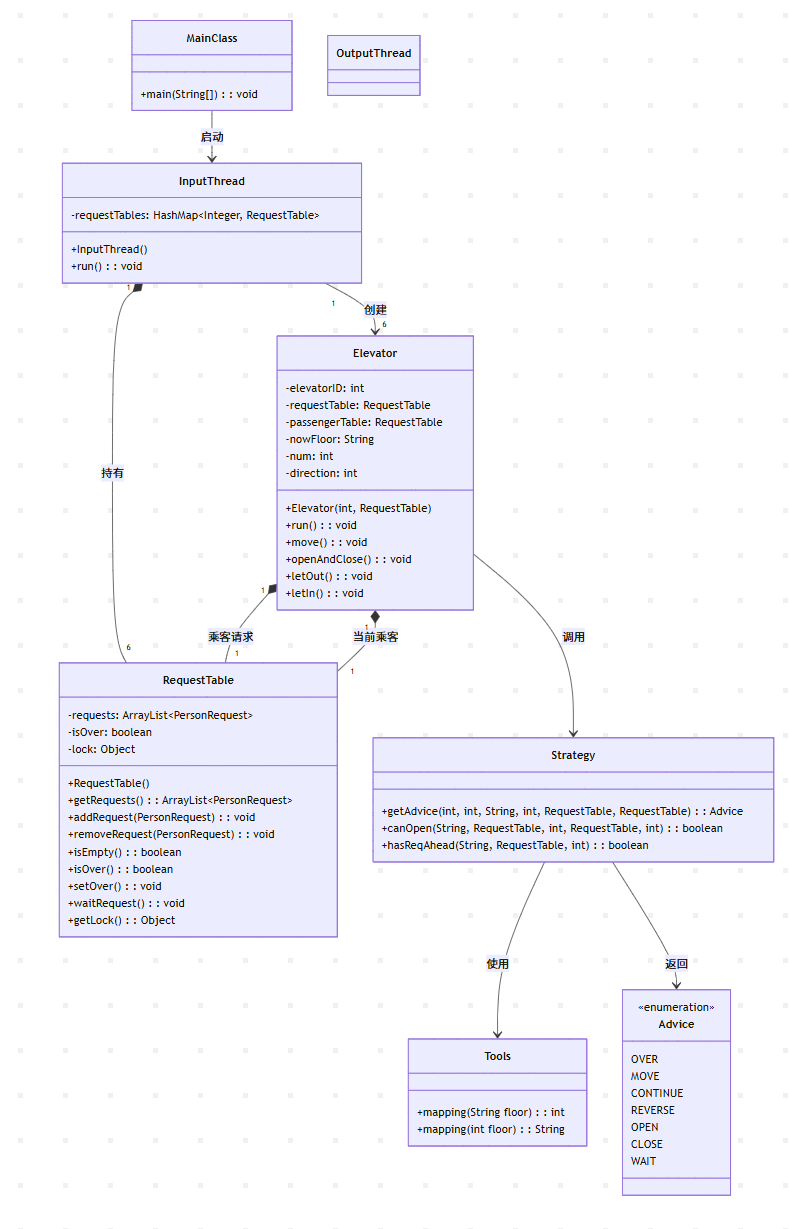
# 架构设计
# 第一次迭代

第一次迭代乘客直接指定电梯,所以没有设计调度器,直接从输入发往各电梯的候乘表
运行策略采用的 LOOK 算法:当前运行方向上有请求就继续前进,否则转向。这次迭代的核心也是该策略的实现
# 第二次迭代

本次迭代架构上变化较大
首先是设计了调度器,实现了调度与运行分离。并且采用了影子电梯策略进行调度
在电梯运行上,本次迭代新增了 SCHE 临时调度这一请求:
- 我的实现方案是,当电梯收到请求后,立刻停止运行,开始临时调度。到达指定楼层后,开门放出乘客。已到达目标楼层的乘客自然输出
OUT-S即可,而未到达目标楼层的则会被打回调度器,进行重新分配 - 乘客的重新分配给我们带来了新的问题,那就是何时结束线程?
- 在第一次迭代中,输入结束后便向各个电梯线程发送
over信号,每部电梯收到信号并且候乘表和乘客列表均无人后结束线程 - 在第二次迭代中,输入线程和电梯线程之间多了调度器线程,而且电梯线程和调度器线程之间的交互是双向的,故
setOver不能再向第一次迭代那样了。为此,我在工具类中添加了静态成员变量sum,用于记录还未完成的请求数,当输入线程接收到乘客或临时调度时,sum++;当乘客到达目标楼层或临时调度结束时,sum--。这样,当输入线程结束且sum为 0 时,便可向各个线程发送over信号了
- 在第一次迭代中,输入结束后便向各个电梯线程发送
# 第三次迭代

这次的整体架构和第二次迭代基本没有区别
因为真实电梯和影子电梯都要对 Stratge 进行传参,第二次迭代时传入的是成员变量,这次迭代会导致参数过多而扣风格分,所以改为直接传入电梯对象。为了统一,真实电梯和影子电梯必须实现同一个接口,即新增的 AncestorElevator 类
本次迭代新增的请求是双轿厢改造,具体细节后面再说
# UML 协作图

# 双轿厢电梯
# 大致思路
有以下两种思路:
- 两个电梯改造完后合并为一个特殊的电梯类进行管理,便于防止相撞
- 两个电梯改造完后仍然是两个独立的线程,只是要避免相撞
考虑到两个电梯在各自的区域是独立运行的,而且同步和不想撞也不难实现,本人采用了第二种思路
# 如何改造?
这个很简单,为电梯类增加成员变量 middleFloor 、 bottomFloor 、 topFloor ,前者代表双轿厢电梯的中间共有楼层,若未进行改造则设为 null ;后两者代表电梯的可运行范围
由于运行范围的改变, Strategy 也要随之改变。当电梯到达 middleFloor 后,应判断此时电梯内是否有人。若有人,且运行方向超出电梯活动范围,则返回换乘动作:将乘客打回调度器
// 判断是否有乘客进入电梯,或者到达目标楼层 | |
if (canOpen(nowFloor, requestTable, num, passengerTable, direction)) { | |
return Advice.OPEN; | |
} | |
String middleFloor = elevator.getMiddleFloor(); | |
String bottomFloor = elevator.getBottomFloor(); | |
String topFloor = elevator.getTopFloor(); | |
// 如果电梯里有人 | |
if (num != 0) { | |
if (nowFloor.equals(middleFloor)) { | |
if (nowFloor.equals(topFloor) && direction == -1) { | |
return Advice.MOVE; | |
} else if (nowFloor.equals(bottomFloor) && direction == 1) { | |
return Advice.MOVE; | |
} else { | |
return Advice.TRANSFER; | |
} | |
} | |
return Advice.MOVE; | |
} | |
// 如果电梯里没有人 | |
else { | |
//..... | |
} |
# 同步开始与结束
这是双轿厢改造的第一个难点
两部电梯收到调度器发送的改造请求后,会立刻将电梯内的乘客打回,而我们必须要等两个电梯都完成这项工作后,才能输出 UPDATE-BEGIN 。这里我们就需要用锁来实现同步了:
在工具类中设置 6 个静态变量,作为计数器,分别对应 6 部电梯。当电梯完成改造前的准备后,计数器便加 1。
- 若两个电梯的计数器之和不为 2,说明当前电梯进度领先,需要等待另一部电梯;
- 否则说明当前电梯落后,另一部早已准备好,唤醒它即可。注意等待和唤醒的锁要一致!
然后由 A 电梯输出 UPDATE-BEGIN
public void updateBegin() { | |
if (this.num != 0) { | |
// 开门打回电梯内的乘客 | |
} | |
this.received = 0; | |
// 准备工作完成,计数器自增 | |
Tools.addMap(this.elevatorID, 1); | |
int elevatorAId = this.updateRequest.getElevatorAId(); | |
int elevatorBId = this.updateRequest.getElevatorBId(); | |
// 用同一把锁,默认是 A 的锁 | |
Object updateLock = Tools.getLockMap(elevatorAId); | |
synchronized (updateLock) { | |
if (Tools.getMap(elevatorAId) + Tools.getMap(elevatorBId) != 2) { | |
try { | |
updateLock.wait(); | |
} catch (InterruptedException e) { | |
throw new RuntimeException(e); | |
} | |
} else { | |
updateLock.notifyAll(); | |
} | |
} | |
this.isUpdateBegin = true; | |
if (this.elevatorID == elevatorAId) { | |
TimableOutput.println(String.format("UPDATE-BEGIN-%d-%d", elevatorAId, elevatorBId)); | |
} | |
} |
巧妙之处就在于等待唤醒的这个 if-else ,分别对应了进度领先的电梯和进度落后的电梯
同理,同步结束也是这样实现,不再赘述
# 避免相撞
这是双轿厢改造的第二个难点
注意到本次迭代特意修改了 RECEIVED 约束,允许在中间共享楼层的电梯随意移动,这也算是一种提示吧。我的实现如下:
首先,双轿厢电梯不得在中间楼层停留等待。这需要修改 Strategy ,当候乘表和乘客队列都空时,原本电梯是要等待的,现在需要判断是否在中间楼层;如果在,则需要移动到相邻楼层,避免占用。
if (num == 0 && requestTable.isEmpty()) { | |
if (requestTable.isOver()) { | |
return Advice.OVER; // 如果结束,电梯线程结束 | |
} else if (nowFloor.equals(middleFloor)) { | |
if (nowFloor.equals(topFloor) && direction == -1) { | |
return Advice.MOVE; | |
} else if (nowFloor.equals(bottomFloor) && direction == 1) { | |
return Advice.MOVE; | |
} else { | |
return Advice.REVERSE; | |
} | |
} else { | |
return Advice.WAIT; // 电梯线程等待 | |
} | |
} |
但还是可能会出现碰撞,这个时候我们便要效仿同步开始与结束的策略了
在电梯移动的方法里,当我们计算出电梯将要到达的楼层后,若发现其伙伴电梯正在那一层(即中间共享楼层),那么
我们需要等待;当伙伴电梯移动后再去唤醒。注意等待和唤醒的锁要一致!
public void move() {
// 移动0.4s
// 计算将要到达的楼层
int floor = Tools.mapping(this.nowFloor) + this.direction;
if (this.brotherShareLock != null) {
synchronized (this.brotherShareLock) {
this.nowFloor = Tools.mapping(floor);
if (this.brotherElevator.getNowFloor().equals(this.nowFloor)) {
try {
this.brotherShareLock.wait();
sleep(1);
} catch (InterruptedException e) {
throw new RuntimeException(e);
}
} else {
this.brotherShareLock.notifyAll();
}
TimableOutput.println(String.format("ARRIVE-%s-%d",
this.nowFloor, this.elevatorID));
}
} else {
this.nowFloor = Tools.mapping(floor);
TimableOutput.println(String.format("ARRIVE-%s-%d", this.nowFloor, this.elevatorID));
}
}
巧妙之处也是在于 if-else ,分别对应了需要等待的电梯和执行唤醒的电梯(后者并不一定需要让位,这里是为了简便,在 else 里统一唤醒)
注意到,等待的电梯在 wait() 后,又休眠了 1s ,这是为了应对评测而设计的缓冲区。否则可能会输出两个电梯同一时间 ARRIVE ,但如果让位电梯的输出在后的话,评测机会判定为相撞
# 调度策略修改
双轿厢的改造使得电梯的运行区域缩减,这需要修改乘客请求的调度策略。
在遍历拷贝影子电梯时
- 若乘客的起始楼层不在此电梯范围内,则直接
continue - 若乘客的起始楼层恰好是此电梯的中间楼层,则同样
continue,负责电梯接进来马上打回,浪费时间,有死循环风险
影子电梯的时间计算也受到了换乘的影响,对于换乘的乘客我们总不能让他再进一次影子电梯,这种套娃实在太麻烦了;但如果忽略的话,那计算时间会比真实时间少很多。
所以对于有换乘乘客的影子电梯,我给它们的时间增加 3s ,以模拟换乘后的时间
# BUG 分析
# 我的 bug
第一次迭代出了点小 bug,策略类考虑了电梯限员,但电梯执行时忘记了,好在扣分不多
第二次迭代就很惨了,影子电梯没写好,导致其中出现了死循环,直接 CTLE
第三次迭代更惨:
- 真实电梯在换 h 乘前没有把到达目标楼层的乘客送到,而是直接打回。导致影子电梯接收到起始层和目标层相同的乘客。而我的电梯没有考虑这种不合法的请求,所以又死循环了(寄
UPDATE END未设置缓冲区,导致同时输出但顺序不对的情况,评测机会判错
# 多线程 debug 方法
最大的困难就是 bug 难复现,尤其是概率死锁的 bug 导致的 RTLE ,我只会用瞪眼法检查
而 CTLE 就简单多了,要么是死循环,要么是没 wait 导致轮询超时。在每个 while 里 sout 就好了
对于输出合法性的检查,人力判断还是太费脑了,于是我采用 实时模拟,检验状态转移 是否合法的方式编写了 checker ,节省了大量精力